Instance Verification Kit (IVK)
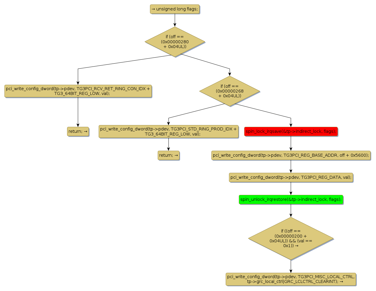
spin lock @ [19299+45+/linux-3.19-rc1/drivers/net/ethernet/broadcom/tg3.c]
Instance Signature: indirect_lock
|
The Matching Pair Graph:
|
|
Function Name
|
Control Flow Graph (CFG)
|
Events Flow Graph (EFG)
|
Source Correspondence
|
|
tg3_write_indirect_mbox
|
|
|
[18888+23+/linux-3.19-rc1/drivers/net/ethernet/broadcom/tg3.c]
|